Skip to content

Biogas Auto-Thermal Reforming¤

Introduction¤

In the current landscape of technological advancements, Autothermal Reforming (ATR) represents a viable method for the reforming of methane. This process employs both oxygen and steam to achieve partial oxidation of methane within reforming tubes 2. Notably, the ATR system operates at a higher temperature compared to Steam Methane Reforming (SMR) 3, thereby enhancing the conversion efficiency of methane.

The principal distinction between Autothermal Reforming (ATR) and Steam Methane Reforming (SMR) technologies lies in the employment of high-purity oxygen in ATR, as illustrated in Figure 1b. In the ATR process, a mixture of natural gas, steam, and oxygen is introduced. This blend not only undergoes reforming reactions but also facilitates partial combustion of natural gas within the reforming tubes to supply the necessary energy for the reforming process. Although the production cost of hydrogen via ATR is elevated compared to SMR, primarily due to the expenses associated with oxygen production, ATR offers significant advantages. Notably, the syngas and flue gas streams, emanating from the boiler unit, are not diluted with nitrogen. Consequently, CO2 removal and liquefaction processes are simplified in ATR compared to SMR, as detailed in the Methods section. This attribute renders ATR more advantageous for carbon capture applications.1

In this case the input gas is not natural gas but biogas.4

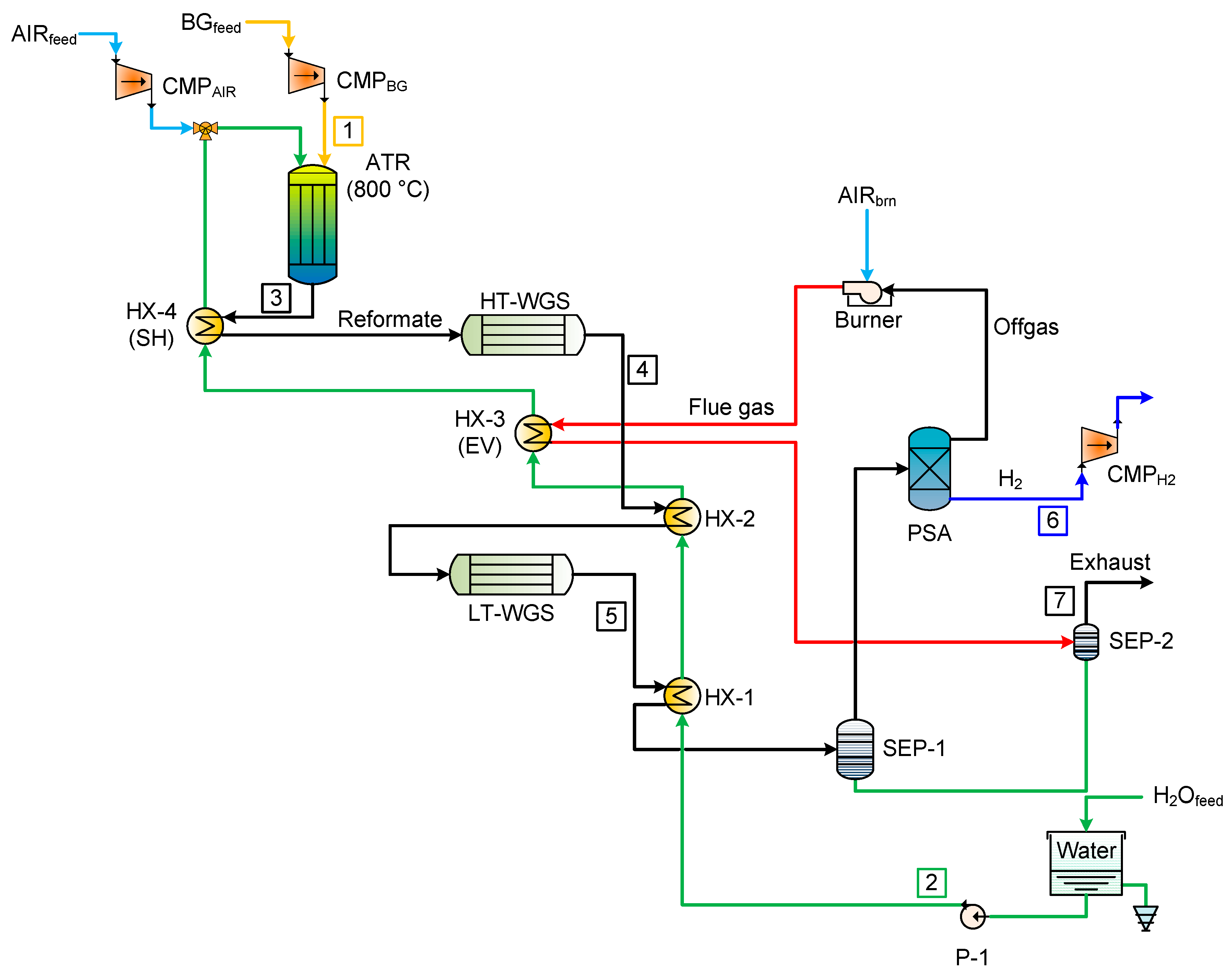
Layout of the ATR reference case
Layout of the ATR reference case

ES Model Parameters¤

All the parameters concerning the Biogas Auto-Thermal Reforming are listed in the table below.

entry_key value unit sets source_reference
H2_HP (layer) 1 kWh CAN Slaymaker, Amara, (2021): "Demographic and Geographic Region Definition in Energy System Modelling. A Case Study of Canada's Path to Net Zero Greenhouse Gas Emissions by 2050 and the Role of Hydrogen"
WOOD (layer) -2.783 kWh CAN Slaymaker, Amara, (2021): "Demographic and Geographic Region Definition in Energy System Modelling. A Case Study of Canada's Path to Net Zero Greenhouse Gas Emissions by 2050 and the Role of Hydrogen"
c_inv 1705.87 CAD/kW CAN Slaymaker, Amara, (2021): "Demographic and Geographic Region Definition in Energy System Modelling. A Case Study of Canada's Path to Net Zero Greenhouse Gas Emissions by 2050 and the Role of Hydrogen"
c_maint 85.29 CAD/kW/y CAN Slaymaker, Amara, (2021): "Demographic and Geographic Region Definition in Energy System Modelling. A Case Study of Canada's Path to Net Zero Greenhouse Gas Emissions by 2050 and the Role of Hydrogen"
c_p 0.86 - CAN Slaymaker, Amara, (2021): "Demographic and Geographic Region Definition in Energy System Modelling. A Case Study of Canada's Path to Net Zero Greenhouse Gas Emissions by 2050 and the Role of Hydrogen"
lifetime 30 y CAN Slaymaker, Amara, (2021): "Demographic and Geographic Region Definition in Energy System Modelling. A Case Study of Canada's Path to Net Zero Greenhouse Gas Emissions by 2050 and the Role of Hydrogen"

References¤

Data Sources
Slaymaker, Amara. (2021). "Demographic and Geographic Region Definition in Energy System Modelling. A Case Study of Canada's Path to Net Zero Greenhouse Gas Emissions by 2050 and the Role of Hydrogen"

References¤


  1. Khojasteh Salkuyeh, Yaser, et al. “Techno-economic analysis and life cycle assessment of hydrogen production from natural gas using current and emerging technologies.” Int. J. Hydrogen Energy, vol. 42, no. 30, 27 July 2017, pp. 18894-909, doi:10.1016/j.ijhydene.2017.05.219. ⧉ 

  2. Aasberg-Petersen, Kim, et al. “Recent developments in autothermal reforming and pre-reforming for synthesis gas production in GTL applications.” Fuel Process. Technol., vol. 83, no. 1, 15 Sept. 2003, pp. 253-61,

  3. Holladay, J. D., et al. “An overview of hydrogen production technologies.” Catal. Today, vol. 139, no. 4, 30 Jan. 2009, pp. 244-60,

  4. Marcoberardino, Gioele Di, et al. “Green Hydrogen Production from Raw Biogas: A Techno-Economic Investigation of Conventional Processes Using Pressure Swing Adsorption Unit.” Processes, vol. 6, no. 3, 25 Feb. 2018, p. 19, www.mdpi.com/2227-9717/6/3/19 ⧉